先日、「「金融商品取引法第二条に規定する定義に関する内閣府令の一部を改正する内閣府令(案)」の公表について」という報道発表資料に接した。
新たな規制は、合同会社等の持分会社(「合同会社等」)の業務を執行する社員(「業務執行社員」)以外の者がその社員権の取得勧誘を行う場合に、金融商品取引業登録を必要とするためのものである。
金融法は私の専門ではないのであるが、独占禁止法の隣接分野としての消費者法に関心があるので、投資勧誘、投資詐欺の記事を検索していたところこの資料に接した。そして、その中に「競争評価チェックリスト」なるものがあり、競争政策上の観点から規制変更の妥当性が評価されていることもあり、独占禁止法分野の一学徒として、関連する情報を整理し、今後の研究のための備忘録的な趣旨から、このテーマについて執筆することとした。
新しい内閣府令は、金融商品取引法2条2項が、
「・・・電子記録債権(電子記録債権法(平成十九年法律第百二号)第二条第一項に規定する電子記録債権をいう。以下この項において同じ。)のうち、流通性その他の事情を勘案し、社債券その他の前項各号に掲げる有価証券とみなすことが必要と認められるものとして政令で定めるもの(第七号及び次項において「特定電子記録債権」という。)は、当該電子記録債権を当該有価証券とみなし、次に掲げる権利は、証券又は証書に表示されるべき権利以外の権利であつても有価証券とみなして、この法律の規定を適用する。」と定め、その3号で「合名会社若しくは合資会社の社員権(政令で定めるものに限る。)又は合同会社の社員権」を掲げ、同条5項で「この法律において、「発行者」とは、有価証券を発行し、又は発行しようとする者(内閣府令で定める有価証券については、内閣府令で定める者)をいうものとし、証券又は証書に表示されるべき権利以外の権利で第二項の規定により有価証券とみなされるものについては、権利の種類ごとに内閣府令で定める者が内閣府令で定める時に当該権利を有価証券として発行するものとみなす。」と定めているところ、以下の内閣府令(金融商品取引法第2条に規定する定義に関する内閣府令)の改正を行うのが今回の改正である。
***
改正後内閣府令の該当条文(14条3項2号、3号)
2 法第二条第二項第三号に掲げる権利 次に掲げる場合の区分に応じ、それぞれ次に定める者
イ 当該権利が法第三条第三号に掲げる有価証券に該当しない場合 次に掲げる場合の区分に応じ、それぞれ次に定める者
⑴当該権利が特定有価証券(法第五条第一項に規定する特定有価証券をいう。次号イ⑴において同じ。)に該当する場合 業務を執行する社員
⑵⑴に掲げる場合以外の場合 当該権利を有する者が社員となる合名会社、合資会社又は合同会社
ロ イに掲げる場合以外の場合 業務を執行する社員
3 法第二条第二項第四号に掲げる権利 次に掲げる場合の区分に応じ、それぞれ次に定める者
イ 当該権利が法第三条第三号に掲げる有価証券に該当しない場合 次に掲げる場合の区分に応じ、それぞれ次に定める者
⑴当該権利が特定有価証券に該当する場合 業務を執行する者
⑵⑴に掲げる場合以外の場合 当該権利を有する者が社員となる外国法人
ロ イに掲げる場合以外の場合 業務を執行する者
***
5条1項の「特定有価証券」とは、「前条第一項から第三項までの規定による有価証券の募集又は売出し」を指すが、これは今回問題になっている投資勧誘目的での社員権発行は射程に入っていない。つまり、上記太字の部分が今回の改正の実質的変更部分である。

以下、上記URLからの引用
金融庁は、2022 年 6 月 22 日、「金融商品取引法第二条に規定する定義に関する内閣府令の一部を改正する内閣府令(案)」7を公表し、パブリックコメント手続きを開始しました(期限:同年 7 月 22 日)。
この改正案は、証券取引等監視委員会の同年 6 月 21 日付「金融庁設置法第 21 条の規定に基づく建議について」8を受けて、合同会社の業務執行社員以外の従業員・使用人が当該合同会社の社員権の取得勧誘を行うことについて、第二種金融商品取引業の登録を求めるものです。
2020 年 5 月 1 日に施行された金融商品取引法施行令(以下「2020 年改正」といいます。)の改正以前においては、合同会社の従業員による社員権の取得勧誘は合同会社
の社員権の募集又は私募の取扱いとして第二種金融商品取引業の登録が必要とされていました(金商法 28 条 2 項 2 号)。

同上。
<参考>
第二種金融商品取引業者の実例
第二種金融商品取引業とは、基本的には、ファンド(集団投資スキーム持分)や信託受益権などの流動性の低い有価証券、すなわち株や社債等のメジャーな有価証券以外の金融商品取引法第2条第2項各号に掲げるみなし有価証券(以下「みなし有価証券」という。)を販売する業務です。
また、みなし有価証券ではない投資信託受益権等の一定の有価証券の自己募集(私募及び募集)、通貨関連市場デリバティブ取引等に関しても、第二種金融商品取引業に位置付けられています。
以下、複雑な話が続きますが、第二種金融商品取引業とは、ほとんどの場合、要するにファンドか不動産信託受益権の販売業務です。
みなし有価証券関連業務
第二種金融商品取引業務は、みなし有価証券に関しては、売買、媒介、募集又は私募(自己募集)、募集若しくは売出しの取扱い又は私募若しくは特定投資家向け売付け勧誘等の取扱い、市場デリバティブ取引等(実際には不存在)があります。なお、自己募集が第二種金融商品取引業に該当するみなし有価証券は、金融商品取引法第2条第2項第5号又は第6号に掲げる組合型ファンド(以下、本節では「ファンド」は集団投資スキームを指します)及びその他金融商品取引法施行令第1条の9の2に指定された有価証券のみです。よって、法令上はみなし有価証券である持分会社の社員権ですが、通常のものは同施行令で指定されていませんので、その自己募集は第二種金融商品取引業に該当しません。
ただし、金融商品取引法施行令第1条の9の2第2号及び金融商品取引法第二条に規定する定義に関する内閣府令第16条の2で、電子情報処理組織を用いて移転することができる財産的価値に表示される場合で法第2条第2項第3号及び第4号に掲げる権利に該当する場合には、自己募集を第二種金融商品取引業としています。よって、いわゆるブロックチェーン技術を使ったセキュリティトークン(電子記録移転権利)型の合同会社等の持分会社社員権の自己募集は第二種金融商品取引業登録が必要です。
さらに、令和4年6月21日付の証券取引等監視委員会の建議では、セキュリティトークン型(電子記録移転権利)に該当しないその他合同会社一般に対しても、その従業員による取得勧誘に関して、金融商品取引業を求める今後の方向性が示されています。
***
第二種金融商品取引業登録をすると、みなし有価証券(ファンド含む。)について、募集人数の制限なく投資家を集めることができます。ただし、有価証券投資事業権利等に該当するみなし有価証券を500人以上に取得させる場合には、「募集」(いわゆる公募)に該当するため、契約締結前交付書面の事前届出が必要になります。
さらに、投資運用業を併せて登録してファンド運用業(15号業務)を行う場合、ファンドの運用に関して投資運用業者に投資一任契約(12号業務)する場合、ファンドの運用が適格機関投資家等特例業務で行われる場合(金融商品取引法第63条)又は一定のプロ向けファンドの運用に係る金融商品取引業登録義務の除外要件に該当する場合(金融商品取引法第二条に規定する定義に関する内閣府令第1項第13号又は金融商品取引法第61条)には、主として有価証券又はデリバティブ取引に係る権利により運用するファンドを、第二種金融商品取引業で募集することができます。
なお、みなし有価証券の「募集」を行うにあたって、ファンドが有価証券投資事業権利等(運用財産の50%超を「有価証券」で運用する権利)に該当する場合、有価証券届出書の提出が必要になります。それゆえ開示コストの関係で、組合型の株式等有価証券投資ファンドは、権利者499人までの私募の範囲で発行される傾向があります。
(以上、https://taurus-financial.com/type2/)
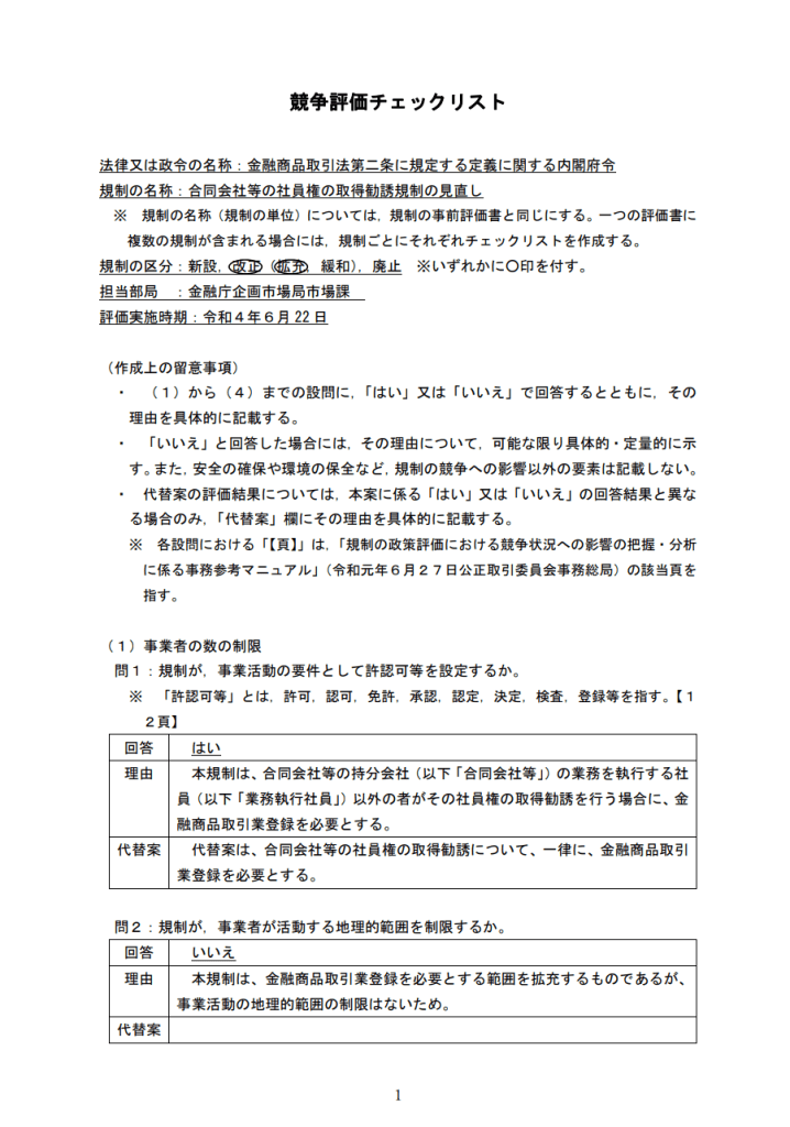
この内閣府令改正にかかわる「規制の事前評価書」では次のように書かれている。
「近年、事業実態が不透明な合同会社が、その業務を必ずしも把握していない多数の従業員(使用人)を通じて、多数の投資者に対し、当該合同会社の社員権に対する出資と称して、不適切な投資勧誘を行っているという外部からの相談や苦情が多数寄せられており、また、証券取引等監視委員会の調査の過程においても、そのような不適切な投資勧誘が認められている。こうした状況に鑑み、証券取引等監視委員会から適切な措置を講じるよう建議(令和4年6月21 日「『合同会社』による社員権の取得勧誘について」)が行われており、これを行わなければ、必要な投資者保護を図ることができない。以上をベースラインとする。」
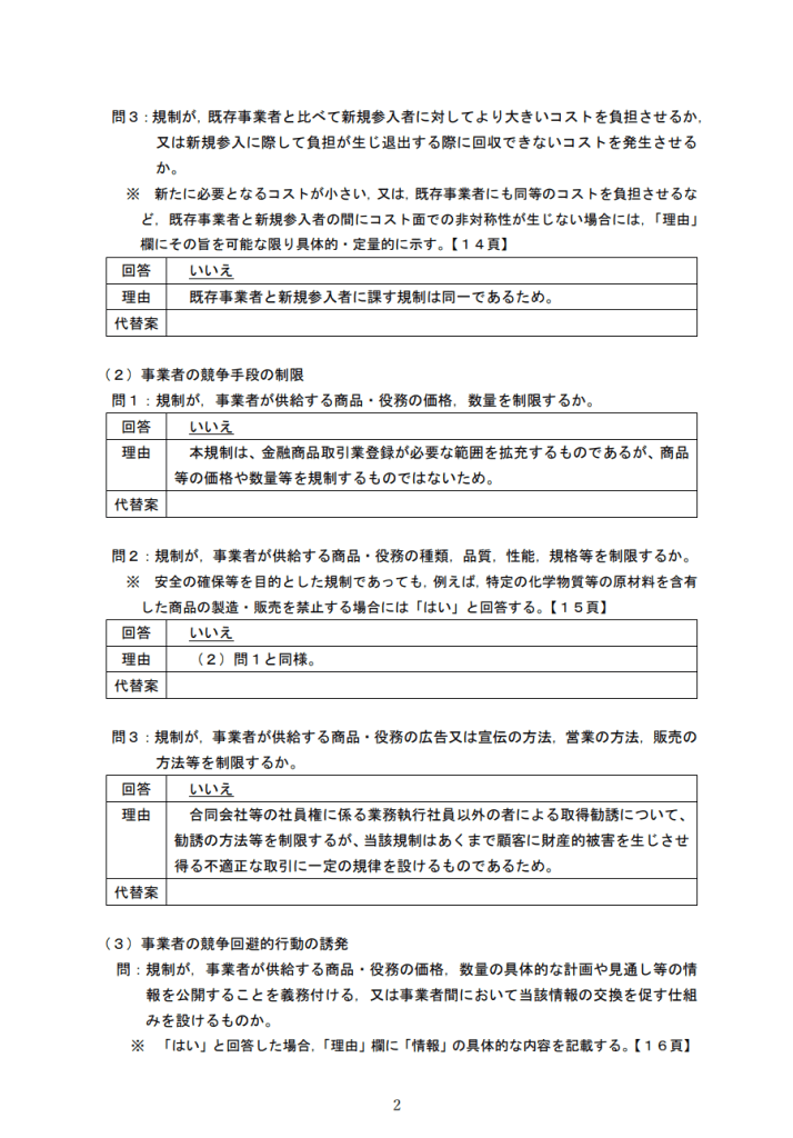
業として投資運用業を行う場合には金融商品取引業として、証券取引等監視委員会の調査権限が及びその監視下に置かれることで出資者の保護が図られるのであるが、金融商品取引法上の射程に入らない投資勧誘手法も存在する。「規制の事前評価書」では以下のように課題が示されている(以下、太字の引用はここからのそれである)。
「現行制度では、特定の場合を除き、持分会社である合同会社・合資会社・合名会社(以下「合同会社等」という。)の従業員(使用人)による社員権の取得勧誘は金融商品取引業(以下「金商業」という。)に該当しない。そのため、証券取引等監視委員会の調査権限が及ばず、顧客に説明したとおりの事業が実施されていない疑いがある場合や、適合性の観点で不適切な投資勧誘行為が行われている場合でも、裁判所への停止命令等の申立てを行うことができず、投資者被害の懸念がある事案への対応を行うことができない状況となっている。」
「合同会社等の社員権の取得勧誘について、金商業登録が必要な範囲を拡充する。具体的には、開示規制対象外の社員権に関し、合同会社等の従業員(使用人)による取得勧誘について、金商業登録を必要とする。」というのが上記改正内容のポイントである。
合同会社の社員権はいわゆる「みなし有価証券」ではあるが、合同会社が自らの資金調達のために社員権を自ら募集又は私募する行為は、現行制度上、金融商品取引業の登録は不要である(金融商品取引法2条8項7号参照)。それは単純にいえば、金融商品の取引ではないからだ。とはいえ、実質的にそう見るべき場面がある。要するに、法の潜脱を認めない、という趣旨である。投資家から集めた資金を運用する場合、それが500名以上の募集に該当する場合、会社として有価証券届出書の提出等の開示義務を負うことになる(虚偽記載等があれば摘発される)。「発行者」が「会社」になったということは、「会社」として「金融商品取引業」を行うことを意味し、その登録を義務付けるということだ。
確かにこの場合、「合同会社等(合同会社:新設数約3万 3000 件、合資会社:新設数約 40 件、合名会社:新設数約 30 件[数字はいずれも 2020 年])のうち、従業員(使用人)による取得勧誘を行う者において、金商業登録申請に係る事務費用や規制の遵守に係る費用が発生する。また、登録を行った合同会社等に対する検査・監督等の行政費用が発生する。」その分の負担は企業側に発生する。しかし、「本改正により、合同会社等の従業員(使用人)による社員権の取得勧誘が金商業に該当することとなる。これにより、顧客に説明したとおりの事業が実施されていない疑いがある場合や、適合性の観点で不適切な投資勧誘が行われている場合、当局により調査を行い、裁判所への停止命令等の申立てを行うことが可能となるなど、投資者被害の懸念がある事案に対応することができる。」メリットがあり、そちらの方が大きいという(更なる、今後の定量的分析の必要性には言及されている)。すなわち、「合同会社等の従業員による取得勧誘について、金商業登録が必要な範囲を拡充することにより、投資者保護が図られるという本案によるプラスの効果は、遵守費用や行政費用の発生というマイナスの効果を上回ると考えられる。」ということである。
(参考)証券取引等監視委員会からの建議:「合同会社」による社員権の取得勧誘について(令和4年6月21日)
合同会社制度は、本来、創業段階のベンチャー企業など少人数による事業を行うための会社に適した会社類型として創設されており、不特定多数の者に社員権を取得させることを念頭に置かれたものではない。しかし、近年、事業実態が不透明な合同会社が、その業務を必ずしも把握していない多数の従業員(使用人)を通じて、多数の投資家に対し、当該合同会社の社員権に対する出資と称して、不適切な投資勧誘を行っているという外部からの相談や苦情が多数寄せられており、証券監視委の調査の過程においても、そのような不適切な投資勧誘が認められている。
(注)勧誘は、電話やインターネット、投資セミナー等様々な手段が用いられており、投資者の年齢層も高齢者から若年層まで幅広くなっている。高利回りを謳った勧誘に応じた結果、当該勧誘者と連絡が取れなくなる事例、勧誘時に謳われていた利回りで運用されず、投資した資金自体も回収されない事例などが認められるほか、投資対象や契約内容を理解しないまま契約した旨の相談も多数寄せられている。
証券監視委では、金融商品取引法違反の疑いがある場合、金融商品取引法第187条の規定に基づく調査を行い、同法により金融商品取引業の登録が必要な行為が認められた場合等同法違反が認められ、同法第192条所定の要件を充たす場合には、同条の規定に基づく裁判所への禁止命令等の申立てを行っている。しかしながら、現行制度では、特定の場合を除き、合同会社の従業員(使用人)による当該合同会社の社員権の取得勧誘は金融商品取引業に該当しないこととなっており、証券監視委の調査権限が及ばず、顧客に説明したとおりの事業が実施されていない疑いがある場合や、適合性の観点で不適切な投資勧誘行為が行われている場合でも、裁判所への停止命令等の申立てを行うことができない状況となっている。こうした投資者被害の懸念がある事案が認められている状況に鑑みれば、投資者保護を徹底する観点から、合同会社の業務執行社員以外の者(従業員や使用人)による当該合同会社の社員権の取得勧誘について、金融商品取引業の登録が必要な範囲を拡大するなどの適切な措置を講ずる必要がある。

(条文ロジック。要確認)
法2(2)③「合名会社若しくは合資会社の社員権(政令で定めるものに限る。)又は合同会社の社員権」=みなし「有価証券」
法2(3)③ 「相当程度多数の者が当該取得勧誘に係る有価証券を所有することとなる場合」=「有価証券の募集」
法2(8)「金融商品取引業」「九 有価証券の募集若しくは売出しの取扱い又は私募若しくは特定投資家向け売付け勧誘等の取扱い」→内閣総理大臣への登録(発行者が会社の場合は従業員による勧誘は当然の行為なので登録関係なし、しかし業務執行社員が発行者の場合はその者にのみ勧誘が当然に予想されるだけなので、従業員による勧誘は「会社」ととして登録を要することになる。→みなし有価証券を扱っているので第二種?
法2(5)「この法律において、「発行者」とは、有価証券を発行し、又は発行しようとする者」
*業務執行社員が発行者の場合、合同会社の業務執行社員がその会社の社員権募集の勧誘を行うことは当然なので、合同会社自体を登録対象外にしている場合には、この勧誘行為を捉えて当該社員に対する登録という概念は存在しない。? そして個々の従業員は会社に属しているので個別に業としての登録はあり得ない→発行者が業務執行社員である以上、会社としての登録もあり得ない?
合同会社の従業員が勧誘している場合は? 合同会社が発行者である場合は、合同会社自らが勧誘の形で形で自身が発行する社員権の募集を行っているので、それは会社として業を行っており会社としての登録が必要というロジックか?
有価証券届出書(法5(1)柱):「届出をしようとする発行者は、その者が会社(外国会社を含む。第五十条の二第九項、第六十六条の四十第五項及び第百五十六条の三第二項第三号を除き、以下同じ。)である場合(当該有価証券(特定有価証券を除く。以下この項から第四項までにおいて同じ。)の発行により会社を設立する場合を含む。)においては、内閣府令で定めるところにより、次に掲げる事項を記載した届出書を内閣総理大臣に提出しなければならない。」
(参考2)政策の競争評価(資料のみ)



これは公正取引委員会による、
「規制の政策評価における競争状況への影響の把握・分析に係る事務参考マニュアル」
に基づいてなされた分析である。
(未定)
具体的なやりとり:https://www.fsa.go.jp/news/r4/shouken/20220912/01.pdf
批判コメント
合同会社の社員権の自己募集に関し、登録がなけれ ば、業務執行社員に限り、従業員を使用できなくなると すると、民間企業の資金調達を大いに制限することとな り、反対である。理由は以下の通り。
1.一部の制度悪用者を規制するために、まともな合同会社が巻き添えを食うのはおかしい。これでは、ベンチャーが育たなくなってしまう。
2.行政が過度にパターナリスティックであれば、国民の投資に関するリテラシーが育たない。国民経済の発 展のためには、投資に対するリテラシーを向上させる 方が先決ではないか。
3.国会が、合同会社制度を設けた趣旨・目的を大いに 損なう。
4.従業員は法人の手足であるので、法人の自己募集の ために、業務執行社員の指揮命令の下、動くのは当然 のことである。保険なら、外交員ですら募集をしてい る。
5.社員権の募集に関しては、すでに、特定商取引法、 金融サービスの提供に関する法律、消費者契約法によ る規制があり、消費者保護は、そちらですればよい。
反論:
本改正は、証券取引等監視委員会からの ・事業実態が不透明な合同会社が、多数の従業 員を通じ、多数の投資家に対して、社員権に 対する出資と称して、不適切な投資勧誘を行 っているという相談・苦情が多数寄せられていることを踏まえ、 投資家保護を徹底する観点から、適切な措置を講ずる必要がある との建議を受け、合同会社等の社員権の発行者 に関する規定について、必要な見直しを行った ものです。本改正において見直しがなされた合同会社等 の社員権については、その取得勧誘に業務執行 社員以外の従業員が関与するときは、当該従業 員が行う取得勧誘が業として行うものと認めら れる場合について、金融商品取引業の登録が必 要となります。
